Bei gesellschaftlichen Themen wie Corona, Migration oder Klimawandel ebenso wie bei vielen eher alltäglichen Themen mit Konfliktpotenzial im beruflichen und privaten Umfeld können wir ein Phänomen beobachten: Die Schwierigkeit von Dialogen auf Augenhöhe zu führen, die Begegnung, Beziehung und Entwicklung ermöglichen. Stattdessen beschreiben Polarität, Erstarrung oder unzulässige Reduktion komplexer Sachverhalte auf linear-kausale Antworten das Spielfeld. Die Idee eines systemischen Corona-Spielbretts will im Sinne einer spielerischen Intervention helfen, Dialogräume wieder zu öffnen.
Das Spielfeld
Es scheint halbwegs gesichert zu sein, dass eines der Symptome einer COVID19-Infektion der Verlust der Fähigkeit zu Schmecken ist. Ein weiterer, angesichts Corona zu beobachtender Verlust scheint der Verlust der Dialogfähigkeit zu sein. Wozu sollten auch zwei Personen miteinander in den Austausch gehen, wenn die eine das Erleben hat, von der anderen für einen Covidioten oder wahlweise gefährlichen Corona-Leugner gehalten zu werden und die andere Person empfindet, als Steigbügelhalter einer grundrechtsberaubenden Corona-Diktatur geschmäht zu werden.
Und so beobachten gerade viele in den unterschiedlichsten sozialen Kontexten bis in Familien und kollegiale Arbeitsbeziehungen hinein, dass polarisierende Positionen ein Gespräch schwierig bis unmöglich machen. Dort wo nahezu fundamentalistisch zwischen schwarz und weiß unterschieden wird, bleibt kein Raum für Grautöne, die einen gemeinsamen Dialog unterstützen könnten. Von anderen Farben ganz zu schweigen. Wobei dies kein exklusives Corona-Erleben ist und vielleicht aktuell aufgrund der stärkeren persönlichen Betroffenheit besonders hervortritt. Ähnliches ist auch im Umgang mit – vorsichtig formuliert – bestimmten politischen Meinungsströmungen oder dem Umgang mit dem Phänomen Klimawandel zu beobachten. Oder ganz profan in unzähligen Konflikten in beruflichen und privaten Kontexten.
Im Austausch mit Angehörigen von Zünften wie Organisationsberatern, Coaches oder auch Therapeuten, die danach trachten, Räumen zu gestalten, in denen Lösungen für neue Herausforderungen entstehen können, haben wir in letzter häufig über diesen Verlust an Dialogfähigkeit gesprochen. Und nach Wegen gesucht, wie man die Öffnung notwendiger Dialogräume unterstützen kann, wenn in komplexen, unsicheren und für so Manche als bedrohlich erlebten Zeiten die einfache linear-kausale Antwort (wie Maske auf/ab, Impfung ja/nein, Quarantäne ja/nein, Corona-Leugner oder Corona-Diktator) so verlockend und womöglich als einzig aushaltbare erscheint.
Das Systemische Corona-Spielbrett ist ein solches Angebot. An ihm werden auch zahlreiche Annahmen und Grundlagen unseres beraterischen und vor allem begleitenden Tuns in der Organisationsentwicklungsarbeit erkennbar. Haltungsprämisse dieses Spielbrettes – übrigens ebenso wie bei unserer Arbeit als Organisationsgärtner und Coaches – ist die unbedingte Würdigung, dass jedes Verhalten und jede Entscheidung aus der Perspektive der jeweiligen Person plausibel, nachvollziehbar und damit verstehbar ist. Nebenbei bemerkt: Verstehbar grenzt sich dabei von der Kategorie des „Verständnis Aufbringens“ durchaus ab. Man kann versuchen, vieles zu verstehen und muss bei weitem nicht für alles Verständnis haben.

Das Spielbrett
Dem Spielbrett liegen 5 Prinzipien zugrunde, mit deren Hilfe die Öffnung von Dialogräumen unterstützt werden soll:
1. Spiel statt Stress: Die Konfrontation mit dem Thema Corona verursacht vielfach Stress und damit Anspannung. Im Stress stehen kognitive Fähigkeiten, die einen reflektierten Dialog ermöglichen nur bedingt bis gar nicht zur Verfügung. Die Rahmung mit dem Spiel-Motiv kann in die Entspannung führen und das Gefühl von Starrheit oder Härte aufweichen und flexibilisieren. Dabei wirkt auch der Umstand stressreduzierend, dass man sein Inneres beobachtbar machen kann: Das möglicherweise vorhandene Gefühl eines dem Konflikt oder eigenem Erleben machtlosen Ausgeliefertseins (Opfer) wird ersetzt durch eine souveräne Beobachterposition.
2. Bewegung statt Starre: Positionen werden in der Auseinandersetzung oft starr vertreten und stehen sich gegensätzlich gegenüber. Der Positionierungsraum im Zentrum des Spielbretts spannt einen Raum auf, der variabel Bewegung in verschiedene Richtungen ermöglicht. Die Spieler können sich und die Mitspieler flexibler und aktiver erleben.
3. Bezogene Individuation: Die Wenigsten leben in unserer heutigen Gesellschaft als Eremiten mit der Möglichkeit, ausschließlich die eigene Person und Persönlichkeit zu fokussieren. Im festgefahrenen Konflikt tritt jedoch regelmäßig auch eine Perspektiven-Verengung auf die Verteidigung der eigenen Position ein. Der Kontext wird noch maximal als zu bekämpfender Feind identifiziert. Auf dem Spielbrett ist der Kontext (Familie, Freunde, Kollegen, „Gesellschaft“ etc.) dagegen dauerhaft sichtbar vertreten und durch die Ich-Positionierung im Verhältnis zum jeweiligen Kontext wird die eigene Position immer in relativem Bezug statt absolut und singulär wahrgenommen. Zudem gibt es mehrere Bewegungsmöglichkeiten, die gleichzeitig den Abstand wahren. Es gibt damit auch kein zunächst empfundenes „Muss“ zur Annäherung. Man verfolgt sowohl den eigenen Individualitätsausdruck und mit ihm verbundene Interessen als auch die Eingebundenheit in einen sozialen Kontext. Autonomie und Beziehung werden gleichzeitig erfahrbar.
4. Wahlmöglichkeiten: Die Idee der Spielsteine zeigt auf, dass wir Wahlmöglichkeiten haben und das Wenigste einfach so passiert oder wir gezwungen werden. Diese Wahlmöglichkeiten beziehen sich nicht nur auf die Position unserer „Spielfigur“ innerhalb der raumgebenden Achsen, sondern auch auf die Bedeutung, die wir einer Situation oder einem Phänomen geben (eine Art Wirklichkeitskonstruktion), welchen unserer Bedürfnisse wir besondere Bedeutung geben wollen und für welches Verhalten wir uns entscheiden. Damit wird deutlich, dass wir Beiträge im Sinne eines gewünschten Ergebnisses ebenso wie für unerwünschte Ergebnisse leisten. Ob wir wollen oder nicht: Wir erleben die Auswirkungen unserer Entscheidungen als Wirkung und Ursache zugleich.
5. Wertschätzung: Viel wird in den aktuellen gesellschaftlichen Konflikten damit begründet, dass sich ganze Gruppen nicht gesehen und damit Ihres Wunsches nach Bedeutung und Wirksamkeit beraubt sehen. Insbesondere die Bedürfnis-Spielsteine sorgen dafür, dass Dimensionen gewürdigt werden, deren „nicht-gesehen-werden“ häufig Ursache erstarrender Dialoge und sich bildender Konfliktfronten ist.
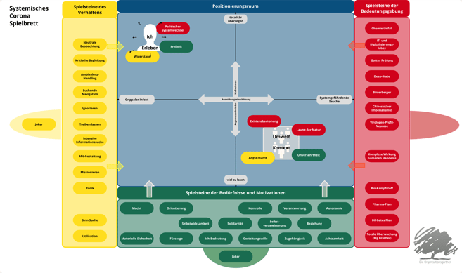
Die Elemente des Spielbretts

Der zweidimensionale Positionierungsraum: Statt sich unversöhnlich gegenüber stehenden „Verurteilungspolen“ ergibt sich durch die zwei Achsen ein Raum von beliebig vielen Positionierungen, deren Herleitung durch die Auswirkungseinschätzung von COVID 19 (quasi die „empfundene Gefährlichkeit“) und die empfundene Verhältnismäßigkeit der Maßnahmen bestimmt ist. Statt Wertungen der anderen Person stehen damit zunächst individuelle Einschätzungen zu bestimmten Merkmalen im Vordergrund. Der Fokus geht weg von der Person hin zu Beobachtungen und Einschätzung von Sachverhalten.
Schon die Auswahl und Bezeichnung der Achsen kann Bewegung in festgefahrene Beziehungen – auch in der Reflexion des eigenen Handelns - bringen.

Die Spielfiguren „Ich Erleben“ und „Umwelt/Kontext“: Durch das Verschieben der eigenen Spielfigur reflektiert man seine eigenen Einschätzungen und ermittelt im Wege des Setzens der Umwelt-Spielfigur auch die relative Position: Der Abstand voneinander bzw. die Nähe zueinander insgesamt und je Kriterium wird deutlich. Bei ersten Spielversuchen hat sich schnell gezeigt, dass das Betrachten unterschiedlicher Kontexte oder Gruppen (z.B. Familie, Freundeskreis, Arbeitskollegen, Verein, Einkaufssituation, Kulturveranstaltung) und das damit einhergehende Umsetzen der Kontext-Spielfigur auch zu Veränderungen der eigenen Position führen kann. Auf jeden Fall zeigen sich Veränderungen bei der Auswahl der Spielsteine (insbesondere des Verhaltens-Spielsteins).

Die Spielsteine: Nach der Positionierung wählt man Spielsteine aus drei verschiedenen Kategorien: rote Bedeutungsgebung (Wirklichkeitskonstruktion, Wahrgebung), grüne Bedürfnisse und Motivationen sowie gelbe Spielsteine für die Verhaltensentscheidung oder -beobachtung. Diese Spielsteine versorgen einen selbst und mögliche Mitspieler mit Hintergrundinformationen dazu, wie es wohl zu der Positionierung gekommen ist. Sie wird verstehbarer und besprechbarer. Dies geschieht vor alle dadurch, dass die Spielsteine eine wesentliche Erweiterung des „Gesprächsstoffes“ darstellen.
Joker gibt es natürlich auch, denn die vorgeschlagenen Spielsteine decken sicherlich in vielen Fällen nicht das gerade aktuelle individuelle Repertoire von Bedeutungsgebungen, relevanten Bedürfnissen und Verhaltensmustern ab.
Das Spiel spielen
Das Spielbrett ist nutzbar für eine persönliche Reflexion des eigenen Verhaltens und Erlebens ebenso wie der Beziehungsdynamik mit verschiedenen Bezugsgruppen. Genauso kann man in Gruppen gemeinsam an einem Spielbrett arbeiten oder gleichzeitig jeweils eigene Spielbretter von mehreren Beteiligten füllen lassen und dann zum Dialog über die verschiedenen entstehenden Räume einladen.

Neben der Öffnung zunehmend geschlossener Dialogräume bietet sich auch die Betrachtung von Kompetenzen an, die in der jeweiligen Situation hilfreich sein könnten. Stichworte sind beispielsweise Ambiguitätstoleranz, Risikokompetenz, Umgang mit Unsicherheit, Resilienz oder emotionale Intelligenz. Sie liegen quasi wie eine dritte Z-Achse hinter dem zweidimensionalen Raum.
Schließlich: Ein systemisches Spielbrett mit anderen Spielsteinen und mit diesen oder anderen Achsen unterstützt auch Dialoge in anderen Themenbereichen: Viele Entscheidungssachverhalte in Organisationen sind beispielsweise verknüpft mit Fragen nach Bedeutungsgebungen („was steckt dahinter“), Bedürfnisberücksichtigung („was ist mir wichtig“) und der Erhöhung von Wahlmöglichkeiten im Verhalten („wie kann und möchte ich wirksam agieren“).

Und wenn Sie das Spielbrett mal ausprobieren und nicht selbst nachbauen möchten: Einfach eine kurze Nachricht über das Kontaktformular dieser Seite und Sie erhalten einen „Schnittbogen“.
Viel Vergnügen beim Spielen und Gestalten von Dialogräumen!
Kommentar schreiben
Thomas (Freitag, 09 Oktober 2020 18:24)
Hallo Thorsten
Ich würde mich sehr über einen Schnittbogen freuen.
Viele Grüße
Thomas
tholand@t-online.de
Christina (Donnerstag, 15 Oktober 2020 07:40)
Klasse Thorsten, dass Du dieses „Projekt“ auf den Weg gebracht hast. Eine wunderbare Idee, in diesen Zeiten jenseits von Beurteilung, Kopfschütteln, Anklagen etc. Gesprächs- und ggf. Verständnis- fähig zu werden. Gerne würde ich es ausprobieren und freue mich über den Schnittbogen.
LG
Adriane van Son (Donnerstag, 15 Oktober 2020 07:55)
Hallo Thorsten,
ich würde mich sehr über einen Schnittbogen freuen. Und noch mehr darauf, ihn in einer achtsamen Aktion zu erleben.
Lieben Gruss
Adriane
yvonne (Donnerstag, 15 Oktober 2020 21:11)
Salü Thorsten
Ich würde mich auch über ein solches Spiel freuen!
herzliche Grüsse
yvonne
Ludmila But (Mittwoch, 27 Januar 2021 15:00)
Ich freue mcih auch über den schnittbogen.
ich bin ein Fan von systemsichem Denken. Tolle kreative Idee.